Epstein Files Reveal How Banks Shape a Hidden Financial World

Epstein Files Reveal How Banks Shape a Hidden Financial World
Grainy photo of Jeffrey Epstein with his arm around Ariane de Rothschild in New York via House Oversight files

Central banks manufacture scarcity to keep the world grinding. And now, fresh evidence from the Epstein files puts a human and very elite face on the other side of that system: private banking empires built for the ultra-wealthy, hidden behind layers most people never see.

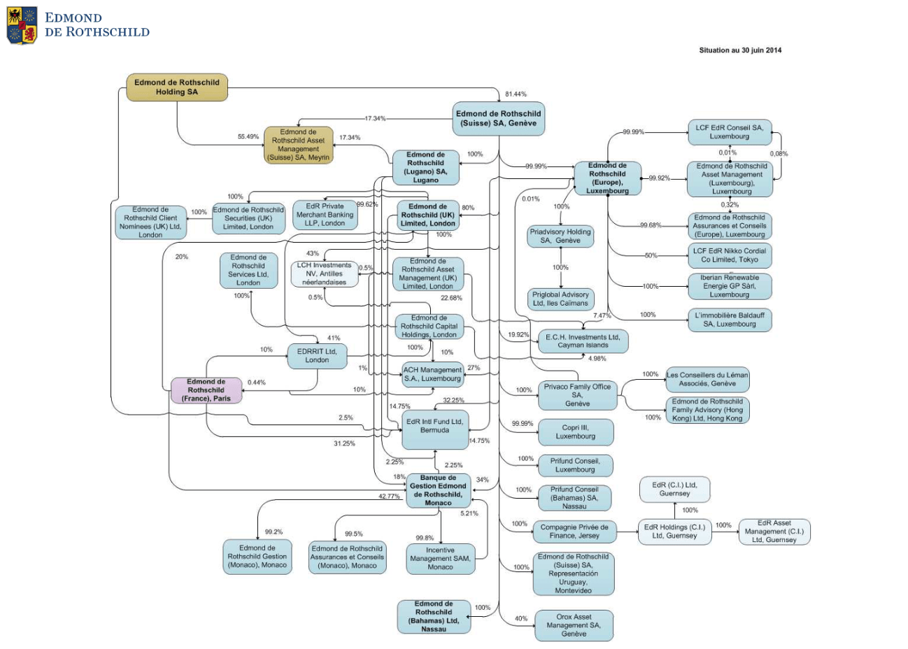
This isn't theory. It's a single page that became public and shows a spider web. Below is the actual organizational chart from the U.S. Department of Justice Epstein file releases. Dated June 30, 2014, it maps the full ownership structure of Edmond de Rothschild Holding, the Swiss family-controlled private bank.

One private bank at the very top. Dozens of subsidiaries scattered across Luxembourg, Cayman Islands, Guernsey, Monaco, Bahamas, Hong Kong, and more. Near 100% ownership stakes on almost every arrow. Voting control stays tightly in family hands while operations span the globe. This is how a prominent bank structures itself to serve billionaires and keep the money hidden and opaque by design, jurisdiction-hopped for efficiency, and completely out of reach for everyone else.

Esptein Was Part of the Machine

The 2026 DOJ releases revealed extensive ties between Jeffrey Epstein and the Edmond de Rothschild Group, particularly with Ariane de Rothschild, who became CEO in 2023 and remains in the role. From 2013 to 2019:

  • They exchanged over 5,500 emails.
  • Epstein acted as an unofficial strategic adviser on deals, boards, and even a $45 million U.S. tax matter.
  • In 2015, he negotiated a $25 million contract for his Southern Trust Company to provide "risk analysis and algorithms" to the bank; a draft retention agreement even went through top law firm Latham & Watkins.
  • Multiple in-person meetings in New York, Paris, and Epstein Island.

After the files dropped in January 2026, the bank publicly stated it is monitoring the situation and has taken measures to protect clients, employees, and shareholders. They describe the relationship as professional at first, later more personal, but insist Ariane Rothschild had no knowledge of Epstein's crimes. The point isn't scandal for scandal's sake. The point is access.

A convicted sex offender with no formal banking license was able to get deep inside one of Europe's most storied private banking families, because that's how these networks work. Personal relationships, introductions, advisory roles, and closed-door deals. The ultra-wealthy and their trusted intermediaries operate in a parallel financial world the rest of us never touch.

This is private banking in modern times, and this chart is a glimpse for just one family.

The chart shows how elite families build layered, permissioned structures to protect and grow wealth for a tiny slice of humanity, using their banking partnerships, relationships, and networking to operate in the shadows, where money flows are so convoluted it's impossible to track.

Private banks as a whole together, advise and are connected to central banks, transact with them, and benefit from the same infinite-money environment central banks create. They get the tailored offshore vehicles, the privacy, the tax optimization, the introductions. Everyone else gets inflation, surveillance, and gatekeepers demanding paperwork.

Central banks print scarcity for the masses while the top 0.01% enjoy customized tools to preserve and multiply value. The Epstein files just gave us a crystal-clear snapshot of one piece of that machine, and proof that even outsiders like Epstein could buy a seat at the table.

Stay In The Loop and Never Miss Important Crypto News

Sign up and be the first to know when we publish

Crypto Doesn't Ask For Permission

This is exactly why the chart matters. Where the Rothschild document shows dozens of opaque holding companies, offshore entities, and tight family voting control, we are reminded that entire layers of modern finance are built to serve a tiny group of ultra-wealthy clients, structures most people will never see, let alone access, which influences our world in ways unimaginable.

In an era where documents like this are now public, the traditional finance web of family-controlled private banks, central banking ties, elite ultra-wealthy relationships, and selective access, is no longer fully hidden. Technologies like Bitcoin and cryptocurrency exist in the background as one alternative, built on public ledgers and fixed rules rather than personal introductions and closed-door networks. The files just pulled back the curtain a little further.


We created an Epstein Bitcoin Email archive to go through all the newly released Epstein emails relating to Bitcoin, cryptocurrency, and blockchain, to search through all the communications for important information relating to this topic. Try it out!